Solid glass electrolytes could be the key to improving battery performance, according to a team at the University of Texas at Austin
Automotive Electronics
News articles relevant for automotive content, whether in terms of components, power, communications, infotainment or testing.
Rugged power relay has twin coils for low power
TE Connectivity has added to its portfolio of Kilovac current-sensing high-voltage contactors. KCS01 has an integrated current sensor and current trip, and is intended harsh military and commercial electric vehicles, as well as power distribution, energy storage and battery storage. “At 145g, KCS01 contactors are among the smallest 100A contactors in the industry,” said TE product manager Earle Alldredge. “The ...
MWC sees driverless car demo
Mobile World Congress brought a demo of driverless cars controlled by 5G signals staged by Telefonica, Ericsson and Sweden’s Royal Institute of Technology KTH. The companies showed how they could control driverless cars on a test track 70km away in Tarragona. Telefonica’s Javier Lorca said that, for the moment, using cellular signals to control driverless cars would only work in ...
22nm FD-SOI Dream Chip
Dream Chip Technologies, the German IC design house, produces first silicon of a 22nm FD-SOI ADAS SoC for automotive computer vision
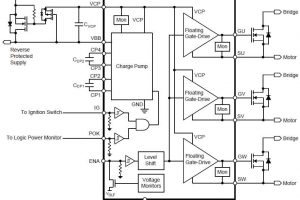
Chip isolates 3Φ motor for automotive safety
Allegro introduces an n-channel mosfet driver to isolate a three phase load in safety-critical automotive systems such as electronic power steering and electric braking.
Self-driving tech borrowed to help the blind
A European project will adapt automotive obstacle detection to other uses, including guidance for the visually impaired and blind.
The ethics of driverless cars – or how to stop the killer robots
The risks for driverless cars will be a battle between the professional hacker and the system developer to protect both the passengers, pedestrians and other road users from malicious attacks
Cypress aims FL-L flash at automotive, industrial and IoT
Cypress adds to its FL-L flash family with AEC-Q100 (automotive) qualified 64 and 128Mbit NOR memories with Quad SPI data transfer.
Mentor certifies RTOS for automotive designs
Mentor Graphics has introduced an ISO 26262 qualification programme for its tools and embedded software for use safety-critical designs and verification flows at all criticality levels up to and including ASIL D. Called the Mentor Safe programme it includes the Nucleus SafetyCert real time operating system, the Volcano Vstar Autosar operating system and BSW stack. It also includes ISO 26262 certified documentation and qualification reports ...
Charger chip for LiFePO4 cells leaks less
Intersil announces a 3.6V single-cell battery charger for lithium iron phosphate (LiFePO4) cells.
Electronics Weekly