Home » News » Products » Analogue / Linear / Mixed Signal ICs (page 2)

Analogue / Linear / Mixed Signal ICs

The latest Electronics Weekly product news on analogue, linear and mixed-signal ICs.

40ns comparitors with push-pull outputs

TI TLV321x 45ns comparator

Texas Instruments has introduced two 40ns comparitors with push-pull outputs – rather than open-drain outputs. TLV3214-Q1 is a quad with automotive qualification TLV3211 is a single for industrial use Operation is across 1.8 to 5.5V, and -40 to +125°C. Inputs are rail-to-rail, plus 200mV above and below, and maximum input offset is ±5mV across temperature at 5V (±1mV typically). This ...

Eval kits for novel laser microphone

SensiBel Polaris hex microphone evaluation kit

SensiBel has created a couple of evaluation kits for its tiny SBM100B laser-based microphones. Evaluation kit Aurora (right) has two microphones and is intended to be used for stereo recording applications. It acts as a USB Audio Class 2.0 device, and there are two versions: one with I2S interfaced microphones, and a second with PDM interface versions of the microphones. ...

Expect more of the same for 2026, says ecsn

Aubrey-Dunford-768x10242-1-300x200.webp

Last year, the ecsn (Electronic Components Supply Network), the body which represents authorised distributors in the UK and Eire, reported that its members were entering 2025 with “extreme caution”. Customer demand was difficult to judge amid trade issues and high customer in-house inventory levels. Its forecast for 2026 is in a similar vein as global trade issues, such as trade ...

100V capable current sense amplifier to AEC-Q100

ST TSC240 100V current sense amplifier block diagram

STMicroelectronics has created a 100V capable precision current-sense amplifier with 120dB rejection of PWM signals. Called TSC240 and capable of bi-directional sensing, it will also work with its inputs all the way down to -4V, allowing it to work on nominal 12V, 24V and 48V systems – including in automotive environments as it is AEC-Q100 qualified. Differential input limits are ...

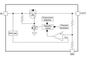
Automotive low drop regulator

Diodes AP7369 automotive low drop regulator block diagram

AP7369Q is a series of 45V input low-drop-out linear regulators from Diodes that can provide up to 150mA to a load. Quiescent current can be as low as 2.1µA and, depending on variant, the output is fixed at 2.5V, 3.3V or 5V. “The device provides a very fast response against line voltage transient and load current transient, and ensures no ...

DigiKey to stock Silanna Plural ADCs

Silanna Semiconductor Plural ADCs

DigiKey has signed a distribution agreement with Silanna Semiconductor, adding its 10- to 16-bit Plural ADCs to its portfolio. Using a standard base design, the ADCs are factory-configurable using the ResolutionEngine to produce more than 150 ADC options, with sample rates from 20 to 250Msps. The standard base allows shorter lead times, said Silanna and long-term supply chain security. The ...

Automotive small motor driver has field oriented control

Melexis MLX81350 automotove small motor driver

Melexis has put three processor cores into its very-application-specific motor driver for automotive air vent flaps. MLX81350 is the company’s fourth-generation of automotive motor driver with LIN communication, delivering up to 5W (0.5A) per motor. For a seemingly simple application, this IC packs a lot of technology. Firstly, it is built on a high-voltage SOI (silicon-on-insulator) process, its is designed ...

Controllers for small automotive motors, with cyber-securtity

Infineon TLE994x TLE995x motor controller

Infineon has created a pair of motor controllers for small automotive electric motors. “The three-phase TLE995x for brushless dc motors is ideal for pumps and fans in thermal management systems, while the two-phase TLE994x for brushed dc motors targets comfort functions such as electric seats and power windows,” according to the company. “All devices comply with ISO 26262 ASIL B ...

150Mbit/s 3kV 100kV/μs dual-channel digital isolators in SOIC8-N

Toshiba DCL52xx00 digital isolator block

Toshiba has introduced four dual-channel 150Mbit/s digital isolators in 4.9  x 6 x 1.75mm surface-mount packaging. Options allow two channels in one direction, or one channel in each direction, and outputs that default high or low. They are: DCL520C00 2x forward, defaults low DCL520D00 2x forward, defaults high DCL521C00 1x forward, 1x reverse, defaults low DCL521D00 1x forward, 1x reverse, ...

Nisshinbo JFET input op-amp

IMG_1160-300x200.webp

Nisshinbo Micro Devices gas put out a J-FET input, dual op-amp for discerning audio applications in home, professional, portable, and aftermarket car audio systems. The MUSES8921 is the new standard J-FET model in the MUSES line up. It is engineered to reproduce the original signal with exceptional fidelity, capturing musical nuance, ambience, and silence with lifelike realism. The MUSES8921 is ...