Home » News » Products » Analogue / Linear / Mixed Signal ICs (page 4)

Analogue / Linear / Mixed Signal ICs

The latest Electronics Weekly product news on analogue, linear and mixed-signal ICs.

Three-level buck for USB power delivery

Renesas RAA489301 3 level buck detail

Renesas has turned to a three-level buck topology for an IC aimed at USB-C battery charging and voltage regulation. “The three-level converter delivers exceptional efficiency and significantly reduces the required inductance for regulating the output voltage,” according to the company. Compared to a standard (two-level) buck converter, a three-level buck adds two additional switches and a flying capacitor (see diagram). ...

Low-noise LDO for PLLs and ADCs

Diodes AP7372 low noise LDO block diagram web

Diodes has created a quiet low-drop out (LDO) linear regulator for powering ADCs, DACs, VCOs and phase-locked loops. “With up to 90dB PSRR [power supply ripple rejection], and output noise at 8μVrms, the AP7372 helps designers mitigate the effects of input source noise and meet output ripple and noise targets,” according to the company, which sees it being used in ...

Farnell Japan adds low-voltage mosfets from Toshiba

Toshiba Kaga fab

Farnell Japan now offers customers Toshiba’s low-voltage mosfet portfolio, suitable for use in server AC-DC power supplies and basestation DC-DC converters. In May, Toshiba officially opened phase 1 of its Kaga wafer fab expansion. The facility in Japan’s Ishikawa Prefecture and brings online 300mm/12-inch wafer lines. Adrian Cotterill, Farnell’s power segment lead, commented: “Japan holds significant importance for us, and ...

Photo-relay has 1.8kV output mosfets for 800V batteries

Toshiba TLX9165T 1.8kV photo relay web

Toshiba is aiming at 800V electric vehicles with an SO16 photo-relay with 1.8kV output mosfets. “Photo-relays commonly used in battery systems must withstand a voltage of approximately twice the system voltage, therefore, an output withstand voltage of over 1,600V is required for an 800V system,” according to the company. “Toshiba’s TLX9165T meets and exceeds this requirement.” The high-voltage mosfets inside ...

5A opto-isolated gate driver

Toshiba TLP5795H opto isolated gate driver

Toshiba has created a ~5A opto-isolated mosfet and IGBT gate driver in a six-pad SO6L package, half the size of an 8pin DIP package, and “meets the reinforced insulation class requirements of international standards”, it said. Called TLP5795H, it has an internal LED, photodiode and a rail-to-rail output driver typically capable of -4.5 and +5.3A with a 15 – 30V supply ...

Isolated 500kHz 1mΩ current sensor ICs

Allegro CT4022 CT4032 current sensor ICs

Allegro MicroSystems is exploiting tunnel magnetoresistance to measure current with ~500kHz bandwidth, and less noise that Hall effect isolated current sensors. Implemented in its CT4022 and CT4032 sensors, the company claims 2.8mArms typical noise when the devices are powered with 5V, and 3.6mArms when the supply rail is 3.3V (lowest noise variant, 25°C, 100kHz BW, 0A). “They achieve a 2x ...

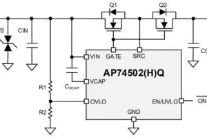
80V ideal diode controllers block reverse connections and spikes

Diodes AP74502 ideal diode controller block diagram web

Diodes has introduced a pair of 80V ideal diode controllers to protect against reverse connections and voltage transients. Minimum operating voltage is 3.2V. “The controllers have all the features necessary to implement a fast reverse polarity protection circuit. They also include a load disconnect function in case of over-voltage and under-voltage events,” according to the company. “Unlike ideal diodes with ...

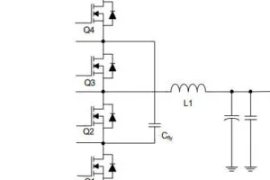
180W GaN buck dc-dc evaluation board for USB PD

EPC91109 GaN dcdc evaluation board

With USB Power Delivery in mind, EPC has designed a 180W GaN dc-dc converter evaluation board. Its two-phase power section occupies only 24 x 24mm, using both sides of the board and ignoring input and output bulk capacitors. Called EPC91109 and intended to implement USB-PD 3.1, it delivers 12, 16 or 20V from an input range of 20 to 36V. ...

22V stereo Class-D audio amplifier quiescent at 6mW

MAX98415A class-D amplifier block diagram

Analog Devices has created a pair of 22V stereo Class-D audio amplifier that idle at 6mA and shut-down to microamps. MAX98415A and MAX98425A are similar, and both including envelope tracking control that saves power by instructing an external dc-dc converter to provide the amplifiers main power input with just enough voltage for clean output signals. The difference between the two ...