Home » Markets » Power (page 30)

Power

GaN-on-Si HEMT for mobile devices

FC0286E8-D047-4486-BAAC-335CAFB563F6-300x200.jpeg

Innoscience Technology, which was founded to pursue high performance, cost-effective Gallium Nitride on Silicon (GaN-on-Si) power ICs, has come up with a 40V bi-directional GaN-on-Si enhancement mode HEMT for mobile devices, including laptops and cellular phones. The INN40W08 HEMT has been developed using the company’s InnoGaN technology which features ultra-low on resistance. “ Innoscience  now makes it possible to introduce ...

100W through a sugar cube

Flex Power Modules BMR510 two-phase regulator

Flex Power Modules has used a two-phase topology to deliver 80A continuously (140A peak) from a 0.7cm3 (10 x 9 x 7.6mm) dc-dc module. Called BMR510, it includes necessary magnetic components and can produce outputs between 0.5 – 1.3V from inputs spanning 4.5 to 16V “which makes it compatible with 4:1 conversion ratio front-end intermediate bus converters”, said Flex. Efficiency is 88.5% at 13.5Vin, ...

4kW hot swap PSUs for LED lighting

Advanced-Energy-LCM4000HV-psu

Advanced Energy of Colorado has introduced single-phase hot-swappable PSUs up to 4kW for horticultural and commercial LED lighting. “Indoor growers are turning to centralised power systems that distribute dc rather than ac power directly to individual LED lamps”, said company v-p of industrial power Joe Voyles. The supplies, called the LCM4000HV series, are compliant with DesignLights Consortium (DLC) technical requirements ...

45kW PSU makes 385Vdc for distributed power systems

TDK-45kW-psu-TPF45000

TDK-Lambda is aiming at large industrial distributed power systems with a 45kW non-isolated ac-dc PSU. Called TPF45000-385 it can operate from can operate from 360 – 528Vac three-phase (delta or Y) and produces a stable 385Vdc. Input to ground isolation is 2kVac. Efficiency is up to 98%, allowing air cooling by internal variable speed fans. Operation is across -10 to +50°C ambients (-20°C start-up). ...

Communications in EV battery management

Figure-1_distributed-bms.jpg

Taylor Vogt, of Texas Instruments, examines the differences between wired and wireless battery management systems in electric vehicle design. One area of interest for electric vehicle (EV) manufacturers looking to improve performance in safe and cost-effective ways is improving battery management systems (BMS). These work in real time to monitor the performance of individual battery cells within the EV. By ...

10W non-isolated mains-to-dc converter

Diodes AP3928 mains psu IC block

Diodes has released a non-isolated 10W power supply IC that delivers up to 10W or 600mA from universal mains. It has an internal 700V mosfet and works with mains from 85Vac to 300Vac, and typically with peak current up to 1.1A. “A key differentiator of this switcher IC is that it supports conventional off-line non-isolated fly-back configurations, as well as ...

Sinewave driver for quiet motors needs no sensors

Toshiba TC78B011FTG sinusoidal motor driver

Toshiba has announced a three-phase brushless dc motor driver with sensor-less sinewave control. The IC, called TC78B011FTG, is a ‘pre-driver’ in the company’s nomenclature because it needs six external mosfets wired as a three-phase bridge to switch motor current. Operation is from 5.5 to 27V, and the same IC can implement either closed-loop or open-loop speed control, commanded through a ...

Baseplate cooled 500W PSUs for railway use

Recom RMD500 railway psu

Aimed at nominal 72V and 110Vdc inputs, the 500W RMD500-EW power supply series from Recom is intended for baseplate-cooled railway use, and similar 300W and 150W rolling stock and trackside PSUs are in the pipeline. Inputs can span 43 to 154Vdc (4:1), and peak at 170V. Output is 24V at up to 500W even with the baseplate at 95°C. Efficiency is up ...

Electronic fuse for 12V power rails

AOZ18101DI block

Alpha and Omega Semiconductor has created a 5A electronic fuse IC for sub-power rails in servers. On-resistance is typically 20mΩ. Dubbed AOZ18101DI, they come in 3 x 3mm DFN system-in-packages containing a control IC and back-to-back trench mosfets. The internal mosfets are n-channel, biased using a built-in charge pump. “The eFuse continuously monitors the current flowing through the power switch,” said ...

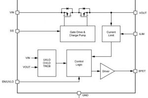
Silicon carbide takes dc-dc converter to 1.7kV

Innoswitch3AQ circuit

Power Integrations has switched from a 900V silicon mosfet to a 1,700V silicon carbide transistor to make its automotive-qualified InnoSwitch3-AQ dc-dc converter compatible with 600, 800 and 1200V electric vehicle batteries. What sort of transistor is it? “We don’t go into details of the device,” Power Integrations’ director of automotive business Peter Vaughan told Electronics Weekly. “It looks like a mosfet, ...