Home » News » Products » Analogue / Linear / Mixed Signal ICs

Analogue / Linear / Mixed Signal ICs

The latest Electronics Weekly product news on analogue, linear and mixed-signal ICs.

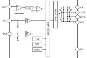
Silanna LiDAR laser firing ICs combine charging and firing

Silanna Semi SL2001 laser driver block diagram and application

Silanna Semiconductor is announcing its FirePower laser firing system ICs are now available in production quantities. They aim at LiDAR and rangefinder applications. Specifically, there is the SL2001 (above) and SL2002, and both have their own evaluation kits (SL2001 EVK, SL2002 EVK). The company highlights they combine resonant capacitor charging and high-current laser diode firing on a single device. This ...

Singapore shines as photonics centre as Asia Photonics Expo 2026 begins

Asia Photonics Expo 2026

The importance of Singapore as a technology hub was reinforced today at the opening of the Asia Photonics Expo (APE) 2026. This year’s APE (4-6 February) is at Sands Expo and Convention Centre, Singapore. The three-day conference and exhibition will host more than 350 exhibitors, from 17 countries and regions and expects to welcome 6,000 guests from 50 countries. “The ...

Diodes launches API772x RobustISO isolation devices

Digital-Signal-Isolation-SQ__ResizedImageWzM1MCwzNTBd-300x200.webp

Diodes has announced its API772x RobustISO products, a series of dual-channel digital isolators. Suggested applications – for digital signals in critical applications – include industrial automation, energy power systems, and data center power supplies. RobustISO The RobustISO digital isolators meet reinforced and basic isolation requirements across various standards, including VDE, UL, and CQC. They offer a 5,000VRMS isolation rating for ...

Melexis launches hi-res 22-bit inductive encoder

IMG_1610-300x200.webp

Melexis has announced the MLX90520 – a reference inductive encoder IC with 22-bit resolution for rotary & linear movement. The MLX90520 fulfills the demand for high-accuracy, cost-effective position sensing in robotics and large machinery joints between 20 and 200mm in diameter. The precise positional sensing of mechanical joints is crucial for the rapid, repeatable, and safe operation of robots, automated ...

RFID tag chip for Rain UHF passive RFID tags

NXP UcodeX rain RFID chip

NXP has created a read-write chip for high-volume RFID tag applications complying to Rain Alliance standards for UHF passive tags. It is branded ‘Ucode X’ and delivered in wafer form. “With Ucode X, we’re expanding what’s possible in Rain RFID,” claimed NXP director of RFID, Ralf Kodritsch. “This chip combines our most advanced RF performance with flexible memory and configuration ...

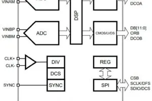
Dual 12-bit 170Msample/s ADCs with DSP

Silanna SD1146 ADC plus DSP

Silanna Semiconductor has added onboard DSP variants to its family of ADCs. “The integration of a DSP brings several functions on-chip, including decimation, digital down-conversion, interleaving and IQ-mismatch correction – these would traditionally be undertaken by an FPGA,” according to the company. The dual-channel, 12-bit, 170Msample/s ADC version is called SD1146. “The device uses a multistage pipeline architecture to achieve ...

IC pair provides power and gate drive to isolated silicon carbide mosfets

Allegro AHV85003 AHV85043 silicon carbide mosfet gate driver pair circuit diagram

Allegro MicroSystems has created a pair of ICs that transmit isolated control signals and power to silicon carbide mosfet gates. AHV85003 is the transmitter and AHV85043 is the receiver, which need to be connected together through an isolation transformer. “With selectable gate-to-source voltages of 15V, 18V and 20V, and adjustable regulated negative voltage, designers can swap between SiC FETs from ...

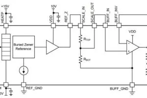
TI’s easier-to-use precision voltage reference

TI-REF81-precision-voltage-reference-with-buffer-web-300x200.webp

TI has remained remarkably quiet about its latest precision voltage reference IC: REF81. It is a modified form of the equally quietly released REF80, which is a temperature-controlled buried Zener reference with 0.05ppm/°C drift and better than 1ppm stability. Its output is around 7.6V, and it is specified over 0 to +70°C. After 1,000 hours (and up to 5,000h), stability ...

Brushed motor drivers

Rohm BD64950EFJ single channel motor driver

For brushed dc motors, Rohm has developed a pair of driver ICs. BD60210FV is for two 8 – 18V 1A motors (4A peak) and comes in a 5 x 6.4mm 16pad SSOP. It has a number of modes, including stand-by/forward/reverse over two wires, or stand-by/forward/reverse/brake over four wires, and as four half-bridges – to control a single two-phase stepper motor, ...

CES: Solar harvester works from 5µA to 1A

ePeas AEM15820 solar energy harvesting IC

E-peas has announced an solar harvesting power management IC that can accept inputs from 5µA to 1A “spanning the full dynamic range of hybrid indoor-outdoor photo-voltaic cells”, it said. “These hybrid PV cells have a wide power output that can vary from microwatts under indoor lighting to several watts when in direct sunlight,” the company explained. With external components including ...