Home » Markets » Power (page 3)

Power

DigiKey to stock Silanna Plural ADCs

Silanna Semiconductor Plural ADCs

DigiKey has signed a distribution agreement with Silanna Semiconductor, adding its 10- to 16-bit Plural ADCs to its portfolio. Using a standard base design, the ADCs are factory-configurable using the ResolutionEngine to produce more than 150 ADC options, with sample rates from 20 to 250Msps. The standard base allows shorter lead times, said Silanna and long-term supply chain security. The ...

DMASS cautiously optimistic for European component market

DMASS Components figures Europe Q3 2025

The latest research from DMASS Europe, the European components distribution body, shows a slight upturn in semiconductors, interconnect, passive and electromechanical (IPE) sectors. DMASS Europe‘s chairman, Hermann Reiter, said that after a “prolonged period of stagnation, the European electronic components market is showing the first signs of renewed momentum” but warned  “structural dependencies and supply chain vulnerabilities remain a critical ...

Stacking packaging for power modules

Saras Micro Devices STILE view

A multi-domain passive module with functionality embedded in the substrate has been developed by Saras Micro Devices. The Saras Tile, or STILE, enables power regulation from system board to package. Saras’ approach is for vertical power delivery to reduce parasitic losses. Stacking the power stage and passive components in line with the die shortens the power path and reduces parasitic ...

Intelligent power management ICs use AI to extend battery life

PCIM-1-300x200.webp

AI-powered intelligent power management integrated circuits are transforming how devices manage energy, says Samudrapom Dam. Power management integrated circuits (PMICs) use machine learning (ML) to predict load patterns and adjust voltage in real time to transform how devices manage energy. These systems extend battery life and address challenges such as compact integration, overheating and battery ageing. Edge-trained controllers and efficient ...

GaN half-bridge driver chip for 72Vdc and 110Vac

STM STDRIVEG211 half bridge GaN gate driver web

STMicroelectronics is aiming at industrial and telecom power supplies with a 220V half-bridge driver for GaN power transistors. With a maximum rail voltage of 220V, STDRIVEG211, as it will be known, is intended to work from 72V batteries and 110Vac power lines. To protect the GaN gates, the two drive voltages are regulated to 6V maximum, and under-voltage lock-out it ...

Sponsored Content: How DC-Link Film Capacitors Help 800V E-Drive Platforms Handle Voltage Surges and Reliability Challenges

640.webp-1.webp

As 800V high-voltage platforms become the new standard in electric vehicles, inverter systems are demanding capacitors with stronger high-frequency performance. Traditional aluminum electrolytic capacitors, limited by high ESR and poor frequency response, often cause DC bus voltage surges, reduce system efficiency, and restrict the performance of SiC-based devices. (Schematic diagram of the location of the DC-Link capacitor in the inverter, ...

Three phase harmonic filters from 1.1 to 250kW

EMIS TPQH3411 three phase mains filter

Emis of Sweden has a range of three-phase passive harmonic filters intended to minimise harmonic distortion with non-linear loads such as variable frequency drives (VFDs), uninterruptable power supplies (UPS) and rectifiers. “They are typically tuned to specific harmonic orders – 3rd, 5th, 7th and 11th, for example – providing low-impedance paths at those frequencies to divert harmonic content,” according to ...

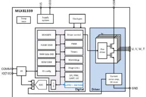
40W motor driver has field-oriented control

Melexis MLX81339 embedded flash motor driver web

Melexis has introduced a 40W driver with four half bridges and field-oriented control to operate three-phase brushless motors and four-wire stepper motors. A CPU is included and both sensor-less and sensor-based feedback can be implemented. “For applications requiring flexibility in configuration, MLX81339 offers flash programmability,” said the company. It “ensures reliable start-up, stopping and precise speed control from low to ...

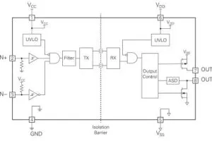
7A capacitively-isolated gate driver

Littelfuse isolated gate driver

Littelfuse has launched a single-channel isolated gate driver typically capable of delivering ±7A and  ±4A at minimum. IX3407B, as it will be known, uses a 2.5kV capacitive isolation barrier (3kV for 1s) and can withstand 150kV/μs transients. The inputs’ thresholds are compatible with 3.3V logic and there are separate pull-up and pull-down outputs so that resistors can be used to ...

12 x 12mm mosfets vie with TOLL and TOLT in automotive

Nexperia top and bottom side cooled automotive mosfetes

Nexperia has four announced 100V automotive mosfets in a 12 x 12mm CCPAK1212 legged SMD package. This package saves “up to 40% PCB space compared to traditional TOLL or TOLT-packaged alternatives”, according to the company. There are bottom-cooled (CCPAK1212) and top-cooled (CCPAK1212i, pictured) versions (see table below). On-resistance is between 0.99 and 1.35mΩ, depending on the part, and a copper ...